- Correction
- Open Access
- Published:
Correction to: Cellular immunotherapy using irradiated lung cancer cell vaccine co-expressing GM-CSF and IL-18 can induce significant antitumor effects
BMC Cancer volume 20, Article number: 42 (2020)
Correction to: BMC Cancer (2013) 14:48
https://doi.org/10.1186/1471-2407-14-48
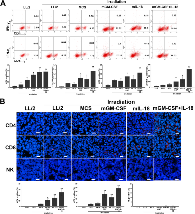
Following publication of the original article [1], the authors reported an error in Fig. 5 of this article, graphs presenting FCM and immunofluorescent for CD4T, CD8T and NK cell of the Control Groups (LL2, LL2-irradation, MCS-irradiation) were inadvertently duplicated from another parallel experiment. The correct version of this figure appears below. To the best of our knowledge, this does not affect the conclusions. We apologize for the error.
Increased proliferation of CD4 + INF-γ + T, CD8 + INF-γ + T in spleen and infiltration of CD4 + T, CD8 + T in tumors. Spleen lymphocytes were isolated and stained for CD4, CD8 and INF-γ double staining antibodies by flow cytometry; Tumor tissue was obtained 3 days after the last measurement of tumor volume, frozen sections were used for analysis of CD4, CD8 T and NK cell infiltration. a The proportion of CD4+INF-γ+ T, CD8+ INF-γ+ T in co-expression IL-18 and GM-CSF-treated mice was significantly higher than control groups (P < 0.01, n = 7). Experiments were performed in triplicate and repeated three times. b Immunofluorescence staining of tumor tissue with CD4, CD8 and NK antibody showed that CD4+, CD8+ T cell infiltrations was significant enhanced in co-expression IL-18 and GM-CSF-treated group as compared with control groups (P < 0.01, n = 7) (original magnification, ×200)
Reference
- 1.
Tian H, et al. Cellular immunotherapy using irradiated lung cancer cell vaccine co-expressing GM-CSF and IL-18 can induce significant antitumor effects. BMC Cancer. 2013;14:48. https://doi.org/10.1186/1471-2407-14-48.
Author information
Affiliations
Corresponding author
Rights and permissions
Open Access This article is distributed under the terms of the Creative Commons Attribution 4.0 International License (http://creativecommons.org/licenses/by/4.0/), which permits unrestricted use, distribution, and reproduction in any medium, provided you give appropriate credit to the original author(s) and the source, provide a link to the Creative Commons license, and indicate if changes were made. The Creative Commons Public Domain Dedication waiver (http://creativecommons.org/publicdomain/zero/1.0/) applies to the data made available in this article, unless otherwise stated.
About this article
Cite this article
Tian, H., Shi, G., Yang, G. et al. Correction to: Cellular immunotherapy using irradiated lung cancer cell vaccine co-expressing GM-CSF and IL-18 can induce significant antitumor effects. BMC Cancer 20, 42 (2020). https://doi.org/10.1186/s12885-020-6544-x
Published:
